Środa z Fusion Protips: Podcięcia frezem teowym
Podcięcia frezem teowym to temat, który często pojawia się w projektach wymagających precyzyjnej obróbki elementów złożonych. W tym artykule pokażemy, jak za pomocą narzędzi dostępnych w Fusion 360 precyzyjnie generować podcięcia, zarówno prostoliniowe, jak i zakrzywione, korzystając z operacji takich jak 2D Contour czy Swarf.
Zobacz inne porady dotyczące Fusion 360
Podcięcia prostoliniowe – strategia 2D Contour
Dla prostych, liniowych podcięć najlepszym rozwiązaniem jest wykorzystanie strategii 2D Contour. Oto kroki, które pozwolą Ci na precyzyjną obróbkę:
- Wybór narzędzia: Upewnij się, że wybrane narzędzie odpowiada wymiarom podcięcia. Kliknij Geometria i zaznacz kontur, który chcesz obrabiać.

- Korygowanie wysokości narzędzia: Jeśli frez jest za mały, zmień wysokość przejazdu narzędzia w zakładce Heights, aby dopasować się do geometrii detalu.

- Dodanie przejść zgrubnych: Dla głębszych podcięć wprowadź dodatkowe przejścia zgubne, aby uniknąć przeciążeń narzędzia.

Podcięcia zakrzywione – strategia Swarf
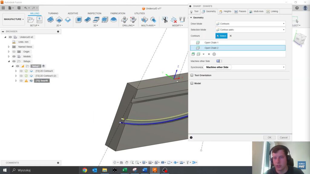
Podcięcia zakrzywione wymagają bardziej zaawansowanych operacji, takich jak strategia Swarf. Jest ona dostępna w rozszerzeniu Manufacturing Extension i pozwala na wieloosiowe sterowanie narzędziem.
- Definiowanie ścieżek geometrii: Przejdź do zakładki Geometria i wskaż prowadzące kontury oraz ścieżki. Jeśli Fusion generuje błędne ścieżki, konieczne może być ręczne ich narysowanie w zakładce Design.

- Wprowadzenie poprawek: Po wygenerowaniu ścieżek upewnij się, że narzędzie działa pod odpowiednim kątem. Jeśli występują błędy, zmień ustawienia w zakładce Geometria na Machine from other side.

- Finalna symulacja: Uruchom symulację, aby upewnić się, że narzędzie przejeżdża idealnie po ścieżce.

Jak radzić sobie z problemami podczas generowania ścieżek?
Podczas pracy z podcięciami frezem teowym możesz napotkać następujące trudności:
- Błędy ścieżek: Fusion 360 może nie zawsze generować poprawne ścieżki. W takim przypadku konieczne jest ręczne szkicowanie i definiowanie punktów wejścia narzędzia.
- Ograniczenia narzędziowe: Sprawdź, czy wybrane narzędzie ma odpowiednie parametry, takie jak średnica czy kąt wejścia.
- Wielkość podcięć: Dla głębszych podcięć użyj opcji Roughing Stepover, aby zminimalizować siły działające na narzędzie.
Rozwiązywanie problemów w Fusion 360
Kontakt i pomoc
Jeśli masz pytania dotyczące pracy z podcięciami frezem teowym w Fusion 360, skontaktuj się z naszym ekspertem:
Kacper Musialik
Specjalista ds. CAD/CAM/CAE
✔ Telefon: +48 693 001 910
✔ Email: k.musialik@mat.net.pl
Skontaktuj się z nami, aby zoptymalizować swoje procesy produkcji
Zobacz wideo – Środa z Fusion Protips
Aby zobaczyć pełny proces generowania podcięć frezem teowym w Fusion 360, obejrzyj nasze wideo poniżej. Dowiesz się, jak skonfigurować każdą strategię krok po kroku.




