Fusion 360 CAM: Automatyzacja Pracy za Pomocą Szablonów
Chcesz przyspieszyć i usprawnić swoją pracę w module CAM w Fusion 360? W tym poradniku dowiesz się, jak wykorzystać szablony, aby zautomatyzować powtarzalne operacje i uniknąć żmudnej konfiguracji każdej ścieżki obróbczej. Przeczytaj dalej, aby odkryć praktyczne wskazówki i rozwiązania.
Czym są szablony w Fusion 360?
Szablony w module Manufacture (CAM) Fusion 360 to narzędzie pozwalające grupować operacje obróbcze i zapisywać je jako gotowe zestawy do ponownego wykorzystania. Idealne rozwiązanie dla osób, które regularnie obrabiają podobne detale!
Przykład: Jeśli Twoja obróbka zawsze zaczyna się od planowania, a następnie obejmuje operacje zgrubne, możesz to wszystko ułatwić, tworząc odpowiedni szablon.
Jak korzystać z gotowego szablonu?
- Stwórz Setup dla swojego detalu.
- Przejdź do opcji Create from Template, klikając prawym przyciskiem myszy na Setup.
- Wybierz Select Template, aby załadować szablon z biblioteki.
Przykładowe szablony mogą zawierać operacje, takie jak planowanie, obróbka zgrubna czy wiercenie. Warto jednak dostosować je do własnych potrzeb.

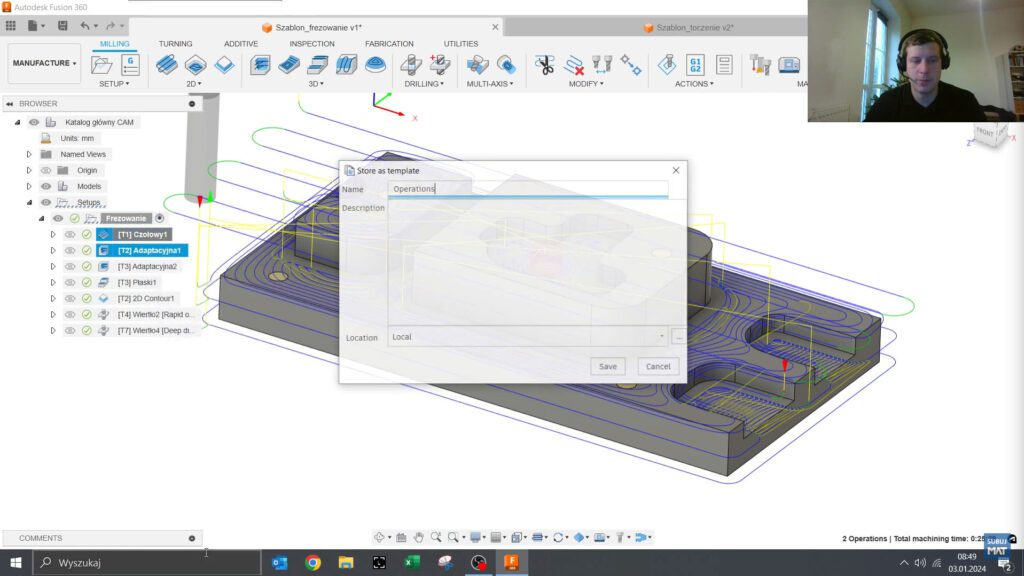
Tworzenie własnego szablonu
- Zaznacz operacje, które chcesz zapisać jako szablon (np. planowanie i obróbka adaptacyjna).
- Kliknij prawym przyciskiem myszy i wybierz Store as Template.
- Nadaj nazwę szablonowi i zapisz go w swojej bibliotece.
Teraz możesz w dowolnym momencie załadować swój szablon, oszczędzając czas i unikając błędów. To prosty sposób na zautomatyzowanie powtarzalnych operacji.

Rozwiązywanie problemów z szablonami
Podczas korzystania z szablonów możesz napotkać drobne problemy, np.:
- Brak wybranych punktów wiercenia – edytuj operację i wskaż brakujące punkty.
- Narzędzie o niewłaściwej średnicy – wybierz odpowiednie narzędzie z biblioteki Fusion.
- Kolizje ścieżek – użyj symulacji, aby je zidentyfikować i dostosować ustawienia.

Podsumowanie i dalsze kroki
Automatyzacja pracy w Fusion 360 dzięki szablonom to nie tylko oszczędność czasu, ale także większa precyzja i powtarzalność procesów. Jeśli chcesz zobaczyć wszystkie kroki w praktyce, obejrzyj film na dole strony.

Kacper Musialik
Specjalista ds. CAD/CAM/CAE
✔ Telefon: +48 693 001 910
✔ Email: k.musialik@mat.net.pl
Skontaktuj się z nami i zoptymalizuj swoje procesy projektowe
Zobacz wideo – Środa z Fusion Protips
Obejrzyj pełne wideo na naszym kanale YouTube, aby dowiedzieć się, jak efektywnie korzystać z zakładki Inspect w praktyce. Pamiętaj o subskrypcji, aby nie przegapić kolejnych poradników!
