Fusion 360 CAM – strategia flow w nowej lepszej odsłonie

Fusion 360 CAM – Strategia Flow w Nowej, Lepszej Odsłonie

Fusion 360 zyskał potężne ulepszenie w strategii Flow, która teraz pozwala na bardziej płynne i precyzyjne wykańczanie powierzchni. W tym poradniku wyjaśniamy, jak korzystać z tej strategii w nowej odsłonie, porównujemy ją ze starą wersją oraz omawiamy alternatywne rozwiązania.

Czym jest strategia Flow?

Strategia Flow w Fusion 360 pozwala na precyzyjne wykończenie powierzchni, sterując ścieżkami narzędzia zgodnie z mapami UV powierzchni. Nowa wersja tej strategii eliminuje problemy z przejściami między powierzchniami, które były obecne w starszej wersji.


Diagnostyka map UV w strategii Flow w Fusion 360, pokazująca kierunki U i V na powierzchniach.

Jak włączyć nową strategię Flow?

  1. Przejdź do Preferences, klikając ikonę avatara w prawym górnym rogu.
  2. W zakładce Manufacture > Optional Features włącz opcję „Flow”.
  3. Nowa strategia będzie domyślnie dostępna w zakładce 3D w module CAM.


Ekran ustawień Fusion 360 w zakładce Preferences, gdzie włącza się opcjonalną strategię Flow.

Porównanie starej i nowej strategii Flow

Stara wersja strategii Flow wymagała ręcznego dostosowania kierunków przejść (U lub V), co prowadziło do problemów z płynnością na powierzchniach o różnych kierunkach UV. W nowej wersji te ograniczenia zostały usunięte.


Stara wersja strategii Flow w Fusion 360, prezentująca problemy z płynnością przejść między powierzchniami.


Nowa wersja strategii Flow w Fusion 360, generująca płynne i precyzyjne przejścia narzędzia.

Przykład zastosowania nowej strategii Flow

  1. Wybierz narzędzie kulowe, np. kula 6 mm.
  2. Ustaw parametry skrawania odpowiednie dla materiału, np. aluminium.
  3. W zakładce Geometry wybierz powierzchnie do obróbki.
  4. W zakładce Passes ustaw parametr Step Over, np. 0,5 mm.
  5. Jeśli ścieżka jest nieoptymalna, zmień kierunek z U na V.


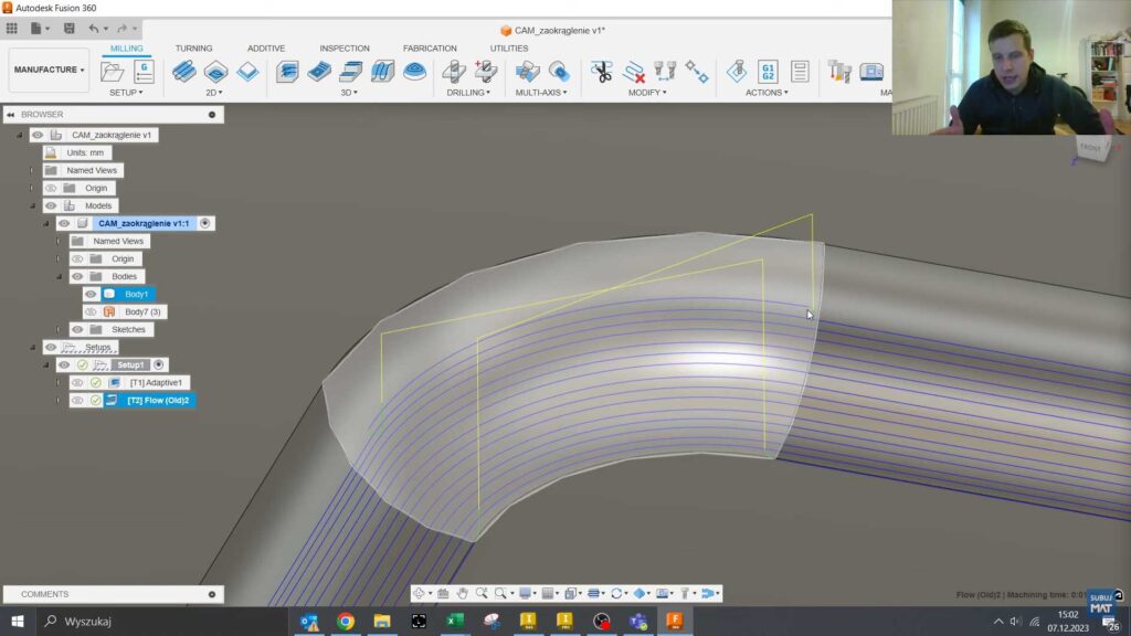
Nowa strategia Flow w Fusion 360 generuje ścieżkę narzędzia na przykładzie zaokrąglenia.

Alternatywne rozwiązanie: Strategia 3D Pencil

Jeśli Flow nie spełnia oczekiwań, strategia 3D Pencil może być użytecznym narzędziem do wykańczania zaokrągleń. Ta strategia automatycznie dopasowuje narzędzie do promienia powierzchni, generując pojedyncze przejście.


Strategia 3D Pencil w Fusion 360, wykorzystana do wykańczania zaokrągleń na modelu.

Optymalizacja obróbki

Aby poprawić jakość ścieżki w strategii Pencil, użyj narzędzia Offset, aby wydłużyć powierzchnię zaokrąglenia. Pozwoli to na uzyskanie płynnych przejść i uniknięcie śladów na krawędziach.


Optymalizacja powierzchni zaokrąglenia w Fusion 360 za pomocą narzędzia Offset w zakładce Surface

Podsumowanie

Nowa wersja strategii Flow w Fusion 360 eliminuje wiele problemów związanych z przejściami narzędzia. Jeśli jednak potrzebujesz jeszcze większej precyzji, strategia 3D Pencil oraz narzędzie Offset oferują skuteczne alternatywy.

Skontaktuj się z ekspertem

Kacper Musialik
 Kacper Musialik Specjalista ds. CAD/CAM/CAESpecjalista ds. CAD/CAM/CAE
✔ Telefon: +48 693 001 910
✔ Email: k.musialik@mat.net.pl

Skontaktuj się z nami i rozpocznij projektowanie z Fusion 360

 

Chcesz więcej porad? Obejrzyj film poniżej i zasubskrybuj nasz kanał.

Obejrzyj wideo na YouTube