Zgłębianie poza materiałem
Fusion 360 oferuje zaawansowane funkcje obróbki, jednak niektóre sytuacje, takie jak wymuszenie zagłębiania narzędzia poza materiałem, mogą stanowić wyzwanie. W tym poradniku pokażemy krok po kroku, jak dostosować ustawienia strategii, aby uzyskać oczekiwany efekt, unikając problemów generowania ścieżek.
Zobacz inne porady dotyczące Fusion 360
Problem: Zagłębianie narzędzia w materiał
W niektórych strategiach, takich jak Pocket Clearing, Fusion 360 domyślnie zagłębia narzędzie w środku kieszeni ruchem spiralnym. Może to być nieoptymalne, zwłaszcza gdy istnieje możliwość wjazdu w materiał od boku. Jak więc wymusić, aby narzędzie zagłębiało się poza materiałem?

Rozwiązanie: Edytowanie strategii Pocket Clearing
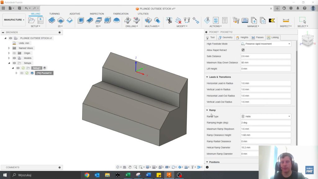
Krok 1: Przejdź do edycji strategii i w zakładce Rampa wybierz opcję Plunge Outside Stock. To ustawienie pozwala narzędziu zagłębiać się poza materiałem, zamiast w środku kieszeni.

Krok 2: Jeśli pojawi się problem z generowaniem ścieżki, sprawdź zakładkę Geometria. Domyślne ustawienie Bounding Box może ograniczać pozycję narzędzia. Zmień to ustawienie na None, aby wyłączyć ograniczenia.

Zaawansowane opcje: Kontrola lokalizacji obróbki
Jeśli nie chcesz, aby narzędzie działało na całej powierzchni detalu, możesz ograniczyć obróbkę do wybranego obszaru:
- Wybór konturu: W zakładce Geometria ustaw opcję Selection i zaznacz kontur, który ma być obrabiany.

- Dodanie offsetu: Aby zapewnić narzędziu wystarczającą przestrzeń, dodaj offset – np. 100 mm – w kierunku zewnętrznym.

- Włączenie Stock Contours: Aby program wiedział, gdzie kończy się materiał, włącz opcję Stock Contours.

Efekty końcowe
Po wprowadzeniu odpowiednich ustawień, narzędzie może zagłębiać się poza materiałem, a program generuje optymalne ścieżki obróbki. Jeśli zależy Ci na większej precyzji, zmniejsz offset, aby bardziej kontrolować pozycję narzędzia w obrębie kieszeni.

Podsumowanie i kontakt
Zastosowanie powyższych kroków pozwala na precyzyjne kontrolowanie procesu obróbki w Fusion 360. Jeśli masz pytania dotyczące tej lub innych funkcji programu, skontaktuj się z naszym ekspertem:
Kacper Musialik
Specjalista ds. CAD/CAM/CAE
✔ Telefon: +48 693 001 910
✔ Email: k.musialik@mat.net.pl
Skontaktuj się z nami i zoptymalizuj swoje procesy obróbki
Zobacz wideo – Środa z Fusion Protips
Obejrzyj pełne wideo na naszym kanale YouTube, aby zobaczyć wszystkie kroki w praktyce. Pamiętaj o subskrypcji, aby nie przegapić kolejnych poradników!


