Jak ustawić wiele detali na obrabiarce CNC w Fusion 360 (Multiple WCS)
Fusion 360 pozwala na znaczne przyspieszenie pracy dzięki funkcji Multiple WCS Offsets. Dzięki niej możesz zaprogramować kilka identycznych detali na stole obrabiarki CNC i wykonać je w jednym cyklu, zamiast powtarzać obróbkę dla każdego elementu osobno.
W tym poradniku pokażemy, jak skonfigurować wiele baz WCS (G54, G55, G56…), jak ustawić odpowiednie parametry w zakładce Post Process oraz jak zoptymalizować kolejność operacji, by skrócić czas obróbki.
Zobacz więcej poradników Fusion 360
1. Przygotowanie detali i setup w Fusion 360
Rozpocznij od przygotowania stołu roboczego z kilkoma imadłami lub uchwytami. W każdym z nich umieść identyczną przygotówkę – np. prostopadłościenny blok, który chcesz obrobić.
Przejdź do zakładki Setup i utwórz nowy zestaw obróbki:
- Wskaż punkt zerowy układu współrzędnych na górnej powierzchni detalu.
- Ustaw orientację osi tak, by oś Z była prostopadła do powierzchni górnej.
- W zakładce Stock ustaw np. 1 mm naddatku do splanowania góry.

2. Ustawienie bazy WCS (G54, G55, G56…)
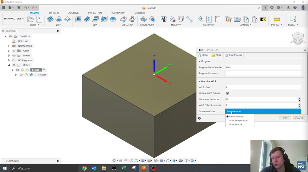
Przejdź do zakładki Post Process i znajdź sekcję Machine WCS. To tutaj definiujesz, z której bazy współrzędnych ma korzystać maszyna.
Jeśli Twoja pierwsza przygotówka ma być w bazie G54, wprowadź wartość 1. Dla kolejnych detali system przypisze odpowiednio G55, G56 i tak dalej.
Przykład:
- Wartość 1 = G54
- Wartość 2 = G55
- Wartość 3 = G56

3. Aktywacja funkcji Multiple WCS Offsets
To kluczowy krok. W zakładce Post Process rozwiń sekcję Multiple WCS Offsets.
Ustaw parametry:
- Number of Offsets – liczba detali (np. 10).
- Increment – przyrost bazy o 1 (czyli G54 → G55 → G56 itd.).
- Operation Order – sposób przetwarzania detali:
- Preserve Order – każdy detal obrabiany w całości po kolei.
- Order by Operation – wszystkie detale obrabiane tymi samymi strategiami po kolei.
- Order by Tool – najbardziej optymalna opcja: obrabia wszystkie detale jednym narzędziem, zanim nastąpi jego wymiana.

4. Postproces i weryfikacja kodu G
Po ustawieniu wszystkich parametrów kliknij prawym przyciskiem myszy na operacji i wybierz Post Process. Otwórz wygenerowany program NC.
W kodzie zobaczysz kolejne bazy, np.:
G54 ... G55 ... G56 ... G59
W zależności od postprocesora kolejne bazy mogą być również definiowane jako G54.1 P1, G54.1 P2 itd.

5. Efekt końcowy – szybka i automatyczna produkcja wielu detali
Po prawidłowej konfiguracji Fusion 360 wygeneruje ścieżki dla wszystkich detali w jednej sesji. Obrabiarka automatycznie przejdzie od bazy G54 do kolejnych, aż do ostatniego detalu.
Korzyści:
- Znaczne skrócenie czasu cyklu produkcyjnego,
- Automatyczna praca na wielu detalach,
- Brak potrzeby duplikowania programów CAM,
- Minimalizacja liczby zmian narzędzia.

6. Podsumowanie i kontakt
Zastosowanie funkcji Multiple WCS Offsets pozwala w prosty sposób zaprogramować seryjną obróbkę wielu identycznych detali w Fusion 360. To idealne rozwiązanie dla zakładów produkcyjnych i prototypowni, które chcą zwiększyć wydajność pracy na obrabiarce CNC.
Jeśli chcesz dowiedzieć się więcej o możliwościach Fusion 360, napisz lub zadzwoń do naszego eksperta:
Kacper Musialik
Specjalista ds. CAD/CAM/CAE
Absolwent „Mechaniki i Budowy Maszyn” na Akademii Górniczo-Hutniczej.
Specjalista ds. Inventor Nastran i analiz wytrzymałościowych (MES).
W firmie MAT Usługi Informatyczne zajmuje się wsparciem technicznym oraz prowadzeniem kursów CAD/CAM/CAE.
✔ Telefon: +48 693 001 910
✔ Email: k.musialik@mat.net.pl
Skontaktuj się i zoptymalizuj swoje procesy obróbki z MAT
Zobacz wideo – Środa z Fusion Protips
Obejrzyj pełny film, z którego pochodzi ten poradnik, aby zobaczyć wszystkie kroki w praktyce. Subskrybuj nasz kanał, aby nie przegapić kolejnych odcinków serii!