Jak uniknąć obróbki przeciwbieżnej po zastosowaniu lustra w CAM Fusion
Podczas pracy w module CAM w Fusion często wykorzystujemy funkcję Mirror (Lustro), aby odbić ścieżki obróbki na drugą stronę detalu.
To świetne narzędzie przy symetrycznych częściach, ale ma pewien znany problem — po odbiciu kierunek obróbki potrafi się odwrócić, powodując obróbkę przeciwbieżną.
W tym poradniku pokażemy, jak tego uniknąć i zachować współbieżne przejścia po obu stronach modelu.
Ten krótki, praktyczny odcinek pochodzi z serii Środa z Fusion prowadzonej przez Kacpra Musialika.
1. Problem z funkcją Mirror w CAM
W Fusion możesz w prosty sposób utworzyć lustro obróbki – odbijając ścieżki narzędzia po płaszczyźnie symetrii.
Niestety, jeśli pierwotna operacja była wykonywana współbieżnie, to po odbiciu może stać się przeciwbieżna.
W praktyce oznacza to, że po drugiej stronie detalu narzędzie zaczyna skrawać „pod włos”, co może powodować gorszą jakość powierzchni lub wyrwania materiału.
2. Przykład: Obróbka 3D równoległa
W przykładzie wykorzystujemy strategię 3D Parallel z kulistym frezem.
Tworzymy nowy Setup, wybierając jako półfabrykat sam detal (From Solid).
Zaznaczamy odpowiedni obszar geometrii, a następnie ustawiamy kierunek ścieżki wzdłuż dłuższego boku.
W zakładce Passes warto ustawić tryb One Way – dzięki temu uzyskujemy obróbkę współbieżną.
Jeżeli Fusion nie reaguje na zmianę kierunku, wystarczy wpisać w parametrze Pass Direction Reference wartość 180° – obróci to ścieżki o pół obrotu.

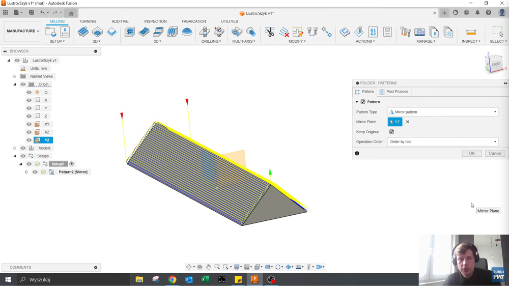
3. Lustro ścieżki i problem z kierunkiem
Po utworzeniu pierwszej strony obróbki możemy ją odbić:
zaznacz operację w drzewku, wybierz Pattern → Mirror i wskaż płaszczyznę odbicia (np. oś Y z originu).
Fusion utworzy lustrzaną kopię ścieżki. Niestety, wejście narzędzia w materiał pozostaje po tej samej stronie, przez co po odbiciu otrzymujesz przeciwbieżne przejścia.
Efekt: po jednej stronie mamy idealne skrawanie współbieżne, a po drugiej narzędzie pracuje „pod prąd”.

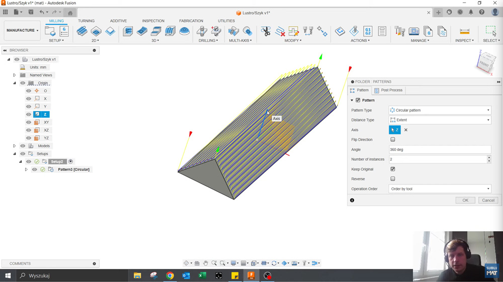
4. Rozwiązanie: Pattern typu Circular
Zamiast odbicia lustrzanego, użyj funkcji Pattern → Circular.
Wybierz oś obrotu (najczęściej oś Z modelu) i ustaw 2 wystąpienia.
W ten sposób program obróci ścieżkę narzędzia o 180°, zachowując ten sam kierunek skrawania.
Efekt jest wizualnie podobny do odbicia, ale ścieżki po obu stronach są teraz współbieżne, czyli narzędzie obraca się i porusza w tym samym kierunku – co zapewnia stabilną obróbkę i równą powierzchnię.

5. Efekt końcowy i podsumowanie
Po zastosowaniu Circular Pattern obie strony modelu są obrabiane współbieżnie.
Dzięki temu unikamy wyrywania materiału i zapewniamy lepszą jakość powierzchni.
To proste obejście sprawdza się nie tylko w Fusion, ale też w innych systemach CAM, które mają podobny problem z funkcją lustra.
Podsumowując:
- Funkcja Mirror odbija ścieżki, ale odwraca kierunek przejść,
- Użycie Circular Pattern zachowuje kierunek obróbki,
- Efekt końcowy – dwie strony detalu obrabiane współbieżnie.
6. Kontakt i wsparcie techniczne
Masz podobny problem z obróbką w Fusion?
Skontaktuj się z naszym ekspertem, który pomoże Ci zoptymalizować ścieżki narzędzia i uniknąć błędów w postprocesorze.
Kacper Musialik
Specjalista ds. CAD/CAM/CAE
Absolwent „Mechaniki i Budowy Maszyn” na Akademii Górniczo-Hutniczej.
Specjalista ds. Inventor Nastran i analiz MES.
W firmie MAT Usługi Informatyczne zajmuje się wsparciem technicznym i prowadzeniem kursów CAD/CAM/CAE.
✔ Telefon: +48 693 001 910
✔ Email: k.musialik@mat.net.pl
Skontaktuj się i zoptymalizuj swoje procesy CAM
Zobacz wideo – Środa z Fusion Protips
Zobacz cały proces krok po kroku w wideo z serii Środa z Fusion na kanale YouTube MAT Share Zone.