Szybka analiza MES w Fusion 360 – Poradnik
Fusion 360 to wszechstronne narzędzie, które umożliwia przeprowadzanie prostych analiz MES (Metoda Elementów Skończonych) w celu sprawdzenia wytrzymałości elementów. W tym artykule dowiesz się, jak krok po kroku wykonać liniową analizę statyczną w Fusion 360.
Zobacz inne porady dotyczące Fusion 360
Czym jest analiza MES w Fusion 360?
Analiza MES to metoda obliczeniowa, która pozwala przewidzieć zachowanie elementu pod wpływem różnych obciążeń. W Fusion 360, analiza liniowa statyczna jest dostępna nawet w podstawowej wersji oprogramowania, co czyni ją idealnym narzędziem dla inżynierów i projektantów.
Krok 1: Przygotowanie analizy
Wybór typu analizy
Aby rozpocząć, przejdź do zakładki Simulation i wybierz typ analizy. W tym przypadku wybieramy liniową analizę statyczną (Static Stress), która umożliwia ocenę naprężeń, przemieszczeń i współczynnika bezpieczeństwa w detalu.

Definiowanie materiału
Upewnij się, że materiał przypisany do modelu jest odpowiedni. Kliknij opcję Material, aby wybrać lub zmienić materiał z biblioteki Fusion 360. Możesz również stworzyć własny materiał o specyficznych właściwościach wytrzymałościowych.

Dodanie utwierdzeń
W sekcji Constraints ustaw utwierdzenia. Użyj wiązania typu PIN, aby zablokować ruch na wybranych powierzchniach otworów. Dodatkowo możesz dodać ograniczenia w innych kierunkach, np. na powierzchniach stycznych do podłoża.

Przyłożenie sił
Dodaj obciążenia w sekcji Loads. Wybierz opcję Bearing Load, aby obciążenie zostało równomiernie rozłożone na powierzchni otworów. Ustal wartość siły (np. 2000 N) i kliknij OK.

Generowanie siatki
Przed wykonaniem obliczeń wygeneruj siatkę w sekcji Mesh. Ustaw jej gęstość, aby zapewnić dokładność obliczeń. Zaleca się minimum dwa elementy na grubość modelu.

Krok 2: Obliczenia i wyniki
Rozpoczęcie obliczeń
Kliknij Solve, aby uruchomić obliczenia w chmurze. Analizy w Fusion 360 są darmowe w przypadku analizy liniowej statycznej. Możesz kontynuować pracę w programie, podczas gdy obliczenia są wykonywane.

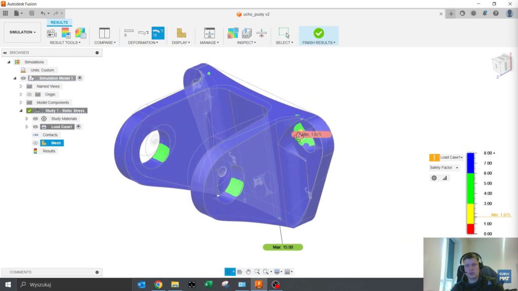
Analiza wyników
Po zakończeniu obliczeń możesz sprawdzić wyniki, takie jak współczynnik bezpieczeństwa, naprężenia von Mises oraz przemieszczenia. Fusion 360 umożliwia animowanie wyników, co ułatwia ich wizualizację.

Podsumowanie i kontakt
Szybka analiza MES w Fusion 360 pozwala w prosty sposób ocenić wytrzymałość projektowanych elementów. Wykorzystaj opisane kroki, aby zwiększyć efektywność swoich projektów i uniknąć kosztownych błędów produkcyjnych.
Kacper Musialik
Specjalista ds. CAD/CAM/CAE
✔ Telefon: +48 693 001 910
✔ Email: k.musialik@mat.net.pl
Skontaktuj się z nami i zoptymalizuj swoje procesy projektowe
Zobacz wideo – Środa z Fusion Protips
Obejrzyj pełne wideo na naszym kanale YouTube, aby zobaczyć, jak wykonać analizę MES w praktyce. Pamiętaj o subskrypcji, aby nie przegapić kolejnych poradników!